您好,欢迎进入山东高百标识工程有限公司官网!

5s目视化管理|6s目视化管理|建构建筑目视化|精益生产|安全目视化_山东高百标识工程有限公司

全国服务热线

132 9033 7653


新闻中心

132 9033 7653
邮箱:185976638@qq.com
手机:132 9033 7653
地址:山东省济南市历下区奥体西路1222号力高国际3号楼618

行业动态
您的位置: 主页 > 新闻中心 > 行业动态
【目视化管理】工厂车间现场管理,简直全面得不可思议!(下)
发布时间:2021-11-23浏览次数:
十一、作业日报的要求
 
1、设计要求
 
必要的事项齐备,项目尽量精简
项目顺序要符合实际作业或逻辑习惯
减少描述或数字填写,用符号或线条代替记入
采用标准用纸,避免过大或过小,方便存档
 
2、应把握的内容
 
①每人的工作日报是否准确
②材料/作业/产品有无异常
③作业效率
④是否达计划
⑤生产效率与设备效率
⑥不良产品及工时损失
⑦工时现人员配置是否合理
⑧整体实绩情况
 
十二、作业日报的填写
 
1、需向有关填写人员说明作业日报的作用;
 
2、班组名、作业者名、产品名、批量号等基本内容由现场办公人员填写,再发给作业者填写其他事项,减轻作业者负担;
 
3、生产数量、加工时间只有作业者才清楚,由作业者填写;
要养成写完后再次确认的习惯;
 
4、管理人员要认真审阅作业日报,及时指出异常点并协助解决问题,形成良好的互动局面;
 
5、现场人员根据日报把握作业的异常趋向,并针对这种趋向实施重点指导。
 
十三、生产统计方法
 
1.内容:
产量,投入的资源。生产合格率,不良率,直通率,生产性。
 
2.要求:
在规定的时间内完成(及时性),真实性。
 
3.各级管理人员的总结:
A.生产数量
B.品质,生产合格率,不良率,直通率
C.人员状态。出勤率,违纪,出差错
D.生产事故,损失工时
E.物料供给状态。
F.机器设备问题
G.技术,工艺问题
 
十四、现场IE(Industrial Engineering)和生产系统
 
图片
 
十五、制造时间的分析
 
图片
 
十六、现场IE
 
A、由于制品的设计或规格基准,而导致附加的作业内容
A-1、不好的制品设计,妨碍着最经济的工程利用
A-2、标准化的欠缺,妨碍着高标准生产工程的利用
A-3、不合适的品质基准,是导致不必要的作业的原因
A-4、由于设计问题,引发多余的物品移动
 
B、非能率的制造工程或作业方法,而导致附加的作业内容
B-1、错误的机械使用
B-2、不正确的工程或恶劣条件下的操作
B-3、错误的工具作用
B-4、恶劣的配置,是导致浪费的原因
B-5、作业员采用不好的作业方法
 
C、管理者的缺陷导致无效时间
C-1、多种类的制品在短时间频繁更换造成休闲时间过多
C-2、标准化的欠缺,出现短时间运行造成休闲时间增加
C-3、设计变更,使作业者停止或修正,导致无效时间的增加
C-4、拙劣的设计下的工作和命令,会导致人和机械的休闲时间过长
C-5、拙劣的设计下的原材料不足,会导致人和机械的休闲时间过长
C-6、机械设备的故障,给人和机械造成了休闲时间
C-7、恶劣状态下的机械设备,由于废品和修理增多,导致无效时间增加
C-8、恶劣条件下的作业者,由于不得已,休息出现无效时间
C-9、事故造成作业停止和缺勤,使得无效时间增多
 
D、作业者的制约导致的无效时间
D-1、缺勤、迟到、怠工导致无效时间增加
D-2、不重视工作的态度,是造成废品和修理原因,也是导致无效时间的缘由
D-3、事故导致作业停止、缺勤,使得无效时间增加
 
十七、时间研究
 
图片
 
十八、现场生产性管理
 
图片
 
十九、目标管理与管理项目
 
目标就是在一定时期内必须要达成的成果
目标必须明确规定:做什么,时限、数量等内容
 
二十、什么是目标管理
 
1、为达目标,总是以目标为目的开展工作。
2、一边确认现状是否符合目标要求,一边开展工作。
3、对工作结果是否符合目标要求进行评价或反省,以利于达成下个目标时借鉴。
 
二十一、常用管理项目
 
效率(P)、品质(Q)、交期(D)、设备(E)
 
二十二、管理项目与目标管理的关系
 
决定开展某项工作—决定管理项目—现状分析—明确问题点—提出达成的目标。
 
二十三、抓住重点
 
80/20法则:重要的少数如何判断重要的少数):
1、影响后工序工作的事务;
2、有牵连影响的跨部门工作;
3、影响指标指数的事务;
4、上司特别强调的方面;
5、员工、下属关注的工作。
 
思考:你的工作中重要的少数是什么?
 
二十四、标准与标准化
 
管理标准:管理规章、人事规则、政策、工作说明书、会计制度
作业标准:员工实践QCD所应执行的工作方式
 
标准的几个特征:
1、代表最好、最容易与最安全的工作方法
2、提供一个保存技巧和专业技术的最佳方法
3、衡量绩效的基准和依据
4、表现出因果之间的关系
5、提供维持及改善的基础
6、作为目标及训练的依据和目的
7、现场工作检查和判断的依据
8、防止问题发生及变异最小化的方法
 
二十五、根据作用对象不同,标准的分类:
 
图片
 
二十六、根据生产要素,标准的分类:
 
图片
 
图片
 
二十七、PDCA循环的细化
 
P:(plan)——计划阶段
① 确定目标
② 现状分析
③ 确定计划
④ 结果评定标准
D:(do)——执行阶段
① 实施计划
② 实施准备
③ 实施组织
④ 异常处理
C:(check)——检查阶段
① 比较
② 积累信息
A:(action)——处理阶段
① 分析
② 反馈
③ 确定下一循环起点
 
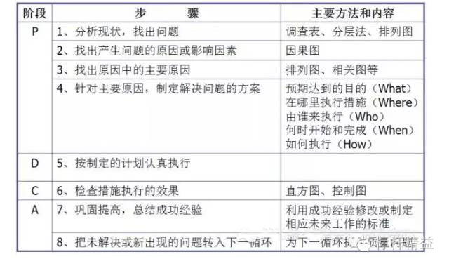
二十八、PDCA循环的工作步骤和内容
 
图片

山东高百标识拥有专业的专家顾问团队、创新设计能力和自有工厂等优势,可根据客户行业及企业特色等,提供定制方案,充分满足客户需求。全国客服服务热线:0531-88893400
132 9033 7653
>