【5S目视化】5S推行整顿的步骤
发布时间:2021-10-20浏览次数:
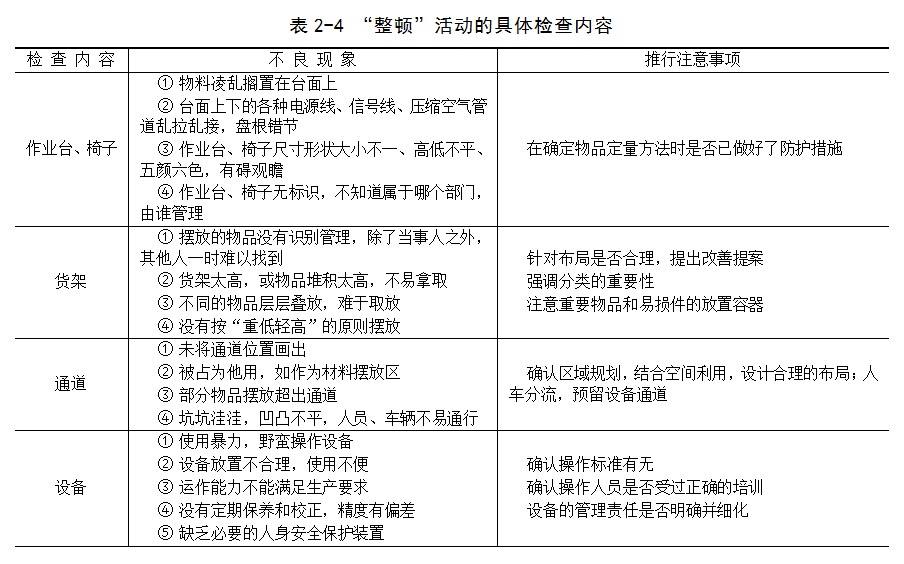
图2-13所示为整顿的推进步骤。表2-4为“整顿”活动的具体检查内容。



举个例子!


山东高百标识拥有专业的专家顾问团队、创新设计能力和自有工厂等优势,可根据客户行业及企业特色等,提供定制方案,充分满足客户需求。全国客服服务热线:0531-88893400
图2-13所示为整顿的推进步骤。表2-4为“整顿”活动的具体检查内容。



举个例子!


Copyright © 2020-2021 山东高百标识工程有限公司 版权所有 备案号:鲁ICP备2020047771号 XML地图 网站地图 商企万赢