素养的根本目的在于养成好习惯,提高整体素质,提升人的品质,如何养成良好的素养,养成好习惯才是关键。
企业推行前4S(整理、整顿、清扫、清洁)的改善过程,本质就是使全体员工养成整理好习惯、整顿好习惯、清扫好习惯、清洁好习惯的过程,本着养成的好习惯、好理念去做好每一件事,让员工让企业长久受益。
员工养成好习惯如同企业打造企业文化,是一件科学的系统工程,如何养成好习惯、提高素养呢?简要概括就是“有、知、信、行”四个字。
一、素养的顶层设计

(一)有:企业建立拥有的愿景、使命、价值观、战略目标、经营管理理念、管理机制、规章制度、行为准则、员工手册、6S管理手册等。
(二)知:通过教育、培训、宣传、标识物化等把企业老总倡导的理念变成企业理念,比如把企业老总倡导的精益6S管理理念变成企业理念。主要在于对员工实施教育培训、广泛宣传,提高员工对精益6S管理的认知水平。
(三)信:把企业理念变成企业信念,使员工充分理解、相信企业所倡导的精益6S管理理念,内化于心。主要在于领导的重视和示范作用,制度的力量和氛围的营造,以及举办6S管理仪式活动,让员工相信、认同和接受,完成从理念到信念的转变。
(四)行:把企业信念变成员工习惯,让员工自觉践行自己已经相信、认同的企业理念,通过行动实践、行动固化使员工养成好习惯。主要在于英雄榜样、优秀模范的树立,行为规范,经验推广,完成从信念到行动的转变。
二、素养的养成方法
(一)全体员工长期坚持精益6S管理
精益6S管理是一种执行力的企业文化,整理、整顿、清扫都是基本动作,清洁是标准规范,员工通过整理、整顿、清扫等这些基本动作养成遵守标准和规定的好习惯。
(二)制定规章制度、行为准则并严格执行
企业的规章制度是企业的宪法,是企业文化建设的基本保障,是企业的行动纲领,是员工的行动指南,对员工具有约束和激励作用,避免员工违法违纪,发扬企业正能量,培养员工遵守规章制度的好习惯。
(三)制定员工礼仪规范
制定《会议礼仪》、《接待礼仪》、《商务礼仪》、《见面礼仪》、《握手礼仪》、《鞠躬礼仪》、《坐车礼仪》、《电话礼仪》、《就餐礼仪》、《乘坐电梯礼仪》、《辞别礼仪》等,并教育培训。
(四)建立科学的奖惩与激励机制
企业建立《员工奖惩制度》、《酬福利体系》、《绩效考核体系》、《员工激励机制》、《员工晋升与降级制度》等,约束与激励员工行为。
(五)开展员工教育培训
培训是公司给予员工的最大财富,有针对性的培训是企业的第一生产力。
建立三级培训机制即公司级培训、部门级培训、岗位级培训。同时,员工本人也要养成自我修炼、自我管理的习惯,向内求,不断暗示激励自己,不断提升自己。
(六)开展各种素养提升的活动
1.会议形式:每日早会、每周总结会、每月总结会、研讨会。
2.图片展示:改善图片的展示,激发员工兴趣,培养员工责任感。
3.礼仪形式:员工见面时互相问好,客户来公司时,热情接待,倒水等。
4.征文比赛:开展精益6S管理征文比赛,提升精益6S管理认知水平。
5.知识竞赛:开展精益6S管理活动知识竞赛,提升精益6S管理认知水平,营造团队精神。
6.员工演讲:以亲身的6S活动感受来感染同事,正能量传播。
7.镜子文化:设置镜子,员工整理自己的仪表仪容,保持精神饱满的状态。
(七)开展提案改善活动
1.提案改善的概念:提案改善是发动全体员工,在现场、生产、技术、品质、材料、财务、管理、营销等公司的全部经营活动中,针对企业的问题提出合理化建议或解决方案的活动,以《提案改善报告》的规范表格形式形成改善案例报告,让参与改善的人有充分的主人翁感、成就感。
2.提案改善写什么内容
有利于企业效益提升、有利于企业发展的内容。

3.提案改善的流程

4.提案改善的表格

5.提案改善的方法—检查清单法

6.提案改善的案例—丰田公司的案例
丰田认为,好产品来自于好的设想。因此,丰田公司提出了“好主意、好产品”的口号。广泛采用提案改善制度(创意功夫),激发全体员工的创造性思维,征求大家的好主意,以改善公司的业务。1950年,英二借鉴福特公司的“动脑筋创新”制度,1951年6月,开始了丰田的“创意功夫”活动。
|
丰田公司的“创意功夫”业绩 |
||
|
年度 |
提案数 |
采纳率 |
|
1951年 |
786 |
|
|
1974年 |
100,000 |
70% |
|
1977年 |
454,522 |
84% |
|
1979年 |
575,861 |
91% |
|
1980年 |
859,039 |
94% |
|
...... |
||
|
2000年 |
659,689 |
99% |
至今,丰田公司每年的人均提案数量高达12条以上之多。
(八)检查素养效果
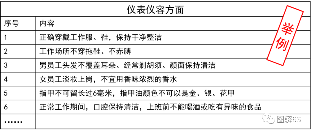
运用PDCA管理法,素养做的效果怎么样,需要检查与验证,根据企业的规章制度、行为准则,制定素养检查考核表,检查员工的素养是否提升,简要罗列几条如下:


总之,员工素养的提升,好习惯的养成,一方面需要外部环境(精益6S管理活动+教育培训)的力量,一方面需要内部(员工自我修炼)的力量,内外部两者相结合,才能提高员工的整体素质,提升员工的品质,提升企业的整体竞争力,为企业、为客户、为员工、为社会创造更大的价值。
山东高百标识拥有专业的专家顾问团队、创新设计能力和自有工厂等优势,可根据客户行业及企业特色等,提供定制方案,充分满足客户需求。全国客服服务热线:0531-88893400


