5S的起源:
所谓5S就是整理(Seiri)、整顿(Seiton)、清扫(Seiso)、清洁(Seiketsu)、素养(Shit suke)。以上5项内容在日语的发音中,都以“S”开头,故称为5S法。5S起源于日本,1955年,日本从宣传口号“安全始于整理整顿,终于整理整顿”开始,推行了前“2S”,而后逐步随生产控制和品质控制的需要,提出后续“3S”,即“清扫、清洁、素养”。直到1986年,首本5S专著问世,使5S对整个日本现场管理模式起到了引导性作用,成为日式企业独特的管理方法。
日式企业将5S运动作为工厂管理的基础中的基础和推行各种质量管理方法的基础平台,在生产现场中倡导从小事做起,力求使每位员工都养成事事“讲究”的习惯,将人员、机器、材料、方法等生产要素进行有效管理,从而达到提高整体工作质量的目的。日本在第二次世界大战后产品质量得以迅猛提升,从而一举奠定了经济强国的地位,就可以说明5S现场管理的重要作用。尤其在日本丰田公司的倡导并推行下,5S对于塑造企业形象、降低成本、准时交货、安全生产、高度标准化、创造令人心怡的工作场所等现场改善方面的巨大作用被各国管理界所肯定。随着世界经济的发展,5S现已成为工厂管理的一股新潮流,成为管理过程中不可或缺的一个基本环节。
根据企业的进一步发展需要,我国的企业在5S现场管理的基础上,结合安全生产活动,在原来5S基础上增加了安全(Safety)要素,发展形成“6S”。还有的企业加上节约(Save)形成“7S”活动,也有的加上习惯化(Speed)、服务(Service)及坚持(Shikoku)形成“10S”。但是万变不离其宗,所谓“6S”“7S”“10S”都是从“5S”里衍生出来的。
5S的效果与作用

企业的最终目标是创造最大的利润和社会效益,这必须通过实行优质管理才能达到。所谓的优质管理,就是在Q(Quality,质量)、C(Cost,成本)、D(Delivery,交货期)、S(Service,服务)、T(Technology,技术)、M(Management,管理)方面有独到之处。通过推进5S运动,可以有效达成Q、C、D、S、T、M六大要素的最佳状态,实现企业的经营方针和目标。如图2-3所示,5S是现代企业管理Q、C、D、S、T、M的基础,具体内容如下:
Q:5S所要求的生产过程的秩序化、规范化,生产出高质量、性价比高的产品,为好的质量和顾客信赖打下坚实的基础。
C:5S管理活动可以减少各种“浪费、勉强、不均衡”,提高效率,从而达到成本最优化,提高产品竞争力,奠定了企业继续生存和发展的坚实的基础。
D:为适应社会个性化的需要,只有弹性、机动灵活的多品种少批量的生产方式才能适应交货期需要。交货期体现企业的适应能力高低。5S是一种行之有效的预防方法,能够及时发现异常,减少问题的发生,保证准时交货。
S:5S可以提高行政效率、员工的敬业精神和工作乐趣,减少无谓的确认业务过程,使员工更乐意为客人提供优质服务,有效提高客户满意度。
T:通过5S标准化来优化技术,积累技术经验,减少开发成本,降低开发风险,加快开发速度。
M:通过科学化、效率化管理,使人员管理、设备管理、材料管理、方法管理达到最优化,取得最大化利润。这也是5S科学管理最基本的要求。
5S有八大作用,即亏损为零、不良为零、浪费为零、故障为零、切换产品时间为零、事故为零、投诉为零、缺勤为零。因此这样的工厂也称之为“八零工厂”。通过5S运动,企业能够健康、稳定、快速地成长,逐渐发展成对地区有贡献和影响力的世界级企业,并且达到投资者满意(IS:InvestorSatisfaction)、客户满意(CS:CustomerSatisfaction)、雇员满意(ES:EmployeeSatisfaction)和社会满意(SS:SocietySatisfaction)的目的。
5S整理的推进重点
1.整理的含义
整理,就是把工作环境中必要和非必要的物品区分开来,并且必要品只保存合适的数量,节约有效空间的技术。
2.推进整理的步骤
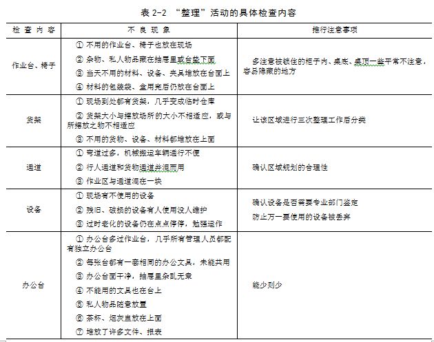
整理的推进步骤如图2-4所示。表2-2为“整理”活动的具体检查内容。



【5S实用工具与方法】必需品与非必需品的区分和处理方法
表2-3所示为必需品和非必需品的区分和处理方法。区分必需品和非必需品后,将非必需品清理出现场,对“不要”物品给予清除。

5S整顿的推进重点
1.整顿的含义
整顿就是把必要的物品进行分类,根据使用频率确定放置的方法及位置,是节约时间的技术。
2.整顿的若干规定
(1)地面通道参考宽度
①主通道,120cm以上;②区域通道,80cm以上;③辅助通道,50cm以上。
(2)定位线
1)定位线用于地面物品的定位,视实际情况可以采用实线、虚线或四角定位线等形式,线宽3~6cm。
2)定位线通常采用黄色或白色线条。
3)对消防器材、危险物品以及配电设施的定位,为达到警示效果,其前方禁止摆放的区域(如消防栓前、配电柜前)使用红白相间的胶带警示(图2-5)。
4)位置变动类物品定位时,常采用虚线定位法(图2-6)。
5)形状规则的小物品定位时,可采用四角定位法,其中物品角和定位角线间距应为2~4cm(图2-7)。
6)位置已经固定的办公桌及相应设施设备,不使用专门的定位线。
7)货架常用四角定位,有时演化为从通道线或区画线上延伸的定位形式(图2-8)。


(3)整理标识
1)生产场地整理标识,采用不同色的油漆、胶带、地板砖或栅栏划分区域。
通道最低宽度为:人行道,1m以上;单向车道,最大车宽+0.8m;双向车道,最大车宽´2+1m。
绿色,通行道/合格品;绿线,固定永久设置;黄线,临时/移动设置;白线,作业区;红线,不合格区/不合格品。
在摆置场所标明摆放的物品;在摆放物体上进行标识;某些产品要注明储存/搬运注意事项和保养时间/方法;暂放产品应挂暂放牌,指明管理员、时间跨度。
2)文件柜内整理标识,用分隔胶条和标贴,如图2-9所示;文件柜门左上角贴柜门标签(标签大小尺寸根据文件柜具体设定),如图2-10所示。

(4)文件整理分类,用文件夹分类放置
1)文件夹应统一标识(标识应位于文件夹侧面);统一标识规格,用电脑打印。
2)文件夹所在的文件盒也应有对应标识。
3)文件管理部门或责任者应明确并标识。
4)有多个(5个以上)文件夹者,设置形迹管理线,以方便归位。
(5)各种管理对象(配电箱、办公设备、公共设施等)的标签 标签粘贴要求其高度与使用者视线基本相平,在同一平面上各标签高度、间距尽量相等,图2-11所示为工具架标签。

(6)办公桌
1)桌面允许放置的物品(较长时间离开时):文件夹(盒)、电话机(传真机)、文具盒(笔筒)、电脑、水杯、台历。
2)明确文件放置盒状态(待处理、处理中、已处理)或者所放置物品的具体名称。
3)抽屉的整理、整顿:清除不要的或不应该放在抽屉内的物品;抽屉内物品要分类,做分类标识;个人用品放置在底层;有措施防止物品来回乱动。
(7)线束整理 插头(开关)标识控制对象,防止误动误用;用尼龙线扎紧线束,不绊人,无裸压,不拖地,方便清扫卫生,如图2-12所示。

(8)姓名牌、茶具、水杯的定点放置 可采用杯垫、图标等方式定位,放置位置部门内应统一。
(9)垃圾筒、清洁用具的定位、标识 公用的垃圾筒、清洁用具需要定位,个人办公桌下的垃圾筒可以不定位,放置位置部门内统一。
(10)宣传板、公告栏及人员去向管理板的定位管理。
山东高百标识拥有专业的专家顾问团队、创新设计能力和自有工厂等优势,可根据客户行业及企业特色等,提供定制方案,充分满足客户需求。全国客服服务热线:0531-88893400


