【高百标识】持续改善文化的建立有哪些关键可视行为?
发布时间:2021-12-15浏览次数:
持续改善文化的建立
需要关注哪些价值观和可视的行为呢?
在《企业的文化要通过可视的行为来塑造》一文里,我们探讨了企业如果想要脱离自发秩序形成的文化,而致力于有意识地打造企业的文化,包括改善文化的建设,需要对核心价值观和行为规范进行识别,并通过能够代表这些核心价值观和行为规范的可视的行为,来引导员工,塑造企业的文化。
那么有哪些价值观、可视化的行为对于建立企业文化,特别是持续改善的文化,是至关重要的呢?
《丰田纲领》是丰田于1935年根据创始人丰田佐吉先生的遗训整理出来的五条纲领。《丰田纲领》是丰田的精神支柱,也是丰田旗下所有公司的经营理念及员工的行为规范。这五条纲领分别是:
-
上下同心协力,志诚服务,致力于产业报国的理想;
-
致力于研究与创造,始终走在时代的前沿;
-
杜绝虚荣浮夸,倡导质朴、刚毅的精神;
-
发扬团结友爱精神,营造家庭式的和谐氛围;
-
具有敬畏感,拥有一颗感恩的心。
《丰田基本理念》于1992年制定,并在1997年修订。它结合了丰田自创业以来代代相传的经营思想、价值观、企业行为规范等内容,并在此基础上总结了丰田的未来愿景:
1, 遵守国内外的法律法规,通过公开、公正的企业活动努力成为能被国际社会信赖的企业。
2, 遵守各国、各地区的文化和风俗习惯,通过扎根于当地社会的企业活动为当地经济建设和社会发展做贡献。
3, 以提供绿色、安全的产品为使命,通过各类企业活动为创造更美好、更舒适的生活环境和更富裕的社会而努力奋斗。
4, 在各个领域开发和研究最前沿的科学技术,为满足全世界顾客的需求提供充满魅力的产品和服务。
5, 以劳资相互信赖、共同承担责任为基础,打造能够最大限度发挥个人创造力和团队力量的企业文化。
6, 通过全球化的革新性经营努力实现企业与社会的协调发展。
7, 以开放性的业务往来为基础,致力于相互切磋与创新,实现长期稳定、共生、共存、共同发展。
2001年,丰田在实践《丰田基本理念》的基础上,向全世界的丰田员工发布了共同的价值观和理念。

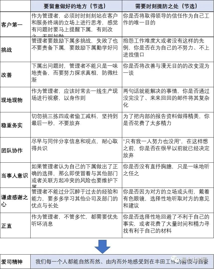
丰田自2010年起开始倡导《我们要做好的精神准备》,它是以《丰田纲领》和《Toyota Way》为基础,并结合丰田的日常行为准则制作而成。其中丰田章男社长总结的其中最后十项内容的简要汇总如下表所示:

从丰田企业文化建设的脉络来看,能够看出一条清晰的线:从最初的《丰田纲领》关注的是价值观,到《丰田基本理念》更多谈及的是企业经营层面的行为规范,再到2001年的《Toyota Way》,更多地还是在谈价值观和行为上的理念,但是到了2010年的《我们要做好的精神准备》里,在价值观的理念框架下,明确地提出来了要留意做好的地方和需要时刻提防的地方,这些已经从价值观和理念的“笼统概念”出发,进一步具体到了所表现出来的行为。
玛氏公司成立于1911年,拥有者非常多的知名快消品牌,例如德芙巧克力、士力架、绿箭、益达、皇家宠物食品、宝路狗粮和伟嘉猫粮等,在糖果巧克力类产品和宠物类产品销量分别位居全球同类产品首位。
玛氏在六七年前开始了持续改善文化建设的变革转型。作为一家一向以分权作为文化精髓之一的私人家族企业,玛氏的管理风格一向倾向于各个区域和地方、各个工厂各自做决策,很少会在全公司层面大张旗鼓地推进某种管理体系。但是在这次的改善文化的变革转型中,玛氏明确指出了原来的这种各地方单打独斗、各自尝试不同改善工具和体系的方式存在着种种弊端,并且致力于在全公司层面打造一套统一的日常控制和改善系统,以推动公司不断追求卓越运营。
而作为打造持续改善文化建设的核心之一,就是被称为6 Mindset & Behavior (6项思与行)的价值观和行为规范的建设。这六个思与行分别是(中文翻译为我自己理解的基础上所翻译,非玛氏官方翻译):
-
Go & See 去现场:去现场是真正了解的唯一方式。
-
Commit 遵从:遵从标准,建立可重复性的运作。
-
Perfection 完美:为消费者和客户追求完美。
-
Focus 关注:关注最重要的事项。
-
Team 团队:团队的努力助力成功。
-
Develop 发展:人员发展先行。

6 Mindset & Behaviours from Mars
这六项思与行奠定了改善文化的核心价值观和行为规范,同时玛氏对这六项思与行,还进行了进一步的行为补充说明,和详细的可视行为的解释补充说明。比如对Go & See的补充说明里,就明确指出员工要带着勇气和谦逊的态度去生产现场,现场亲自查看和交流。而对于去现场的可视行为的进一步解释中,则例举了团队领导需要确保所负责区域的每日前三位的重点事项由团队领导或者问题负责人去现场亲自查看,去现场时需要抱着谦逊的态度,认真聆听别人并且向对方学习,从中寻求信息和方案。
对于Focus,则明确指出需要使用事实和数据来说话,并且要做好优先级的排序,推动问题根本原因的寻找和解决。而相关的可视行为则包括团队领导需要确保每天导致KPI偏差的事件有讨论跟踪解决、总是要求提供事实和数据来更好地了解问题情况、对每天的最重要的3项偏差事件确保有达成共识的行动计划等等。

6项思与行的理想行为举例
除了对于6项思与行的价值观和行为规范的明确,以及可视行为的补充说明,玛氏在推行新的持续改善体系建立的过程中,非常重视对于可视行为的讨论和实施。在每一个涉及持续改善体系的重要课程的培训中,玛氏都会设立一个环节,来讨论当下课题和6项思与行的关联,以及如何将这些关联化作可视的行为。
在和大家分享了玛氏的6项思与行和推行方式后,让我们再来看看我多次和大家分享过的新乡模型。
新乡模型包括了三条企业卓越之道(Three Insights of EnterpriseExcellence)和十项“新乡指导原则”(Shingo Guiding Principle)。这三条企业卓越之道分别是:
第一,理想的结果需要理想的行为。为达成理想的结果,领导团队需要致力于建立一种文化,在这种文化下,理想的行为是每个员工都明确可见的。
第二,信念和体系驱动行为。我们早就理解和发现,我们的信念对于我们的行为,影响至深。然而,我们经常忽视的,是体系对于行为同样有着深远的影响。我们的很多体系,往往忽略了体系对于行为的影响,而只关注对大家在公司内具体工作以达成某种具体业务结果的指引。我们很多时候会发现,体系造成了不好的行为的发生。
第三,指导原则促成理想的行为。指导原则是控制我们行为所产生的影响的基本准则。我们对于指导原则了解得越深入,我们对于理想的行为方式,也就理解得越深入。而我们对于行为方式理解得越清楚,我们也就能更好地设计体系,来激发我们的行为,来达成所期待的理想结果。

而十项“新乡指导原则”分别是:
1,尊重每一个个体:例如为每位员工制定适合的个人发展计划;让员工参与到相关区域的工作改善中;对问题的解决提供持续的辅导等等。
2,谦逊地领导:例如团队领导愿意仔细聆听,寻求员工的意见,让员工感到受尊重;不论是来自谁的点子,一律平等对待;团队领导和经理频繁出现在现场,进行观察、提问题和辅导。
3, 追求完美:例如制定长期解决措施而不是寻求短期救火方案;致力于工作的简化。
4,关注流程:例如当错误发生时,关注于导致错误发生的流程上;发生问题时,不要责怪人员,而是从流程上寻找导致问题的原因。
5, 拥抱科学的思考:例如使用系统性的方法解决问题;鼓励员工不要怕犯错误,而是要勇于尝试新方法。
6, 价值流动和拉动:例如避免超过客户需求的数量而过多生产。
7, 在源头确保质量:例如当错误发生时,停下来先纠正错误,再继续生产。
8, 系统性思考:例如确保当日发生的问题,相关人员要知道;消除阻碍信息和决定流动的障碍。
9, 打造坚定持久的目的:例如明确沟通企业的愿景、目的和方向;为个人设立和组织目标相关联的目标。
10,为顾客创造价值:理解客户的期望和需求。
在新乡模型里,对于这十条指导原则,也给出了理想行为的举例说明。
有趣的是,不知道是巧合还是彼此有所借鉴吸收,我们在丰田文化推行的价值观和行为、玛氏6项思与行,和新乡模型里,可以看到有很多相同或者相似的关键词,例如“尊重每一个个体”、“去现场/先实现无”、“谦逊”、“追求完美”、“团队协作”、“从根本上解决问题”、“发展人员”等等,而在可视的行为上,也有非常多的共性的理想行为。
企业要想建立持续改善的文化,值得好好研究一下新乡模型,并且借鉴一下成功企业在推行的理念和行为,结合自己企业的实际情况,从中总结出适合于自己当下和未来的价值观和行为规范,具体识别期望的可视行为,并致力于在团队中培养认同感,明确具体的落实方法。
山东高百标识拥有专业的专家顾问团队、创新设计能力和自有工厂等优势,可根据客户行业及企业特色等,提供定制方案,充分满足客户需求。
全国客服服务热线:0531-88893400