安全生产大于天,安全是企业现场管理的基本前提,6S中的安全要素是对原有5S的一个重要补充,安全需要当做一件大事独立、系统地进行,这里的安全不仅仅是意识,也是行动要素,企业解决安全问题是个科学的系统工程,如何保障人身安全、财产安全和安全生产呢?本着安全第一、预防为主的安全方针,从安全事故隐患、安全检查、安全事故分析、安全对策等方面做好安全管理工作。
一、安全事故隐患
安全第一,预防为主,识别安全隐患,杜绝安全隐患,防止灾害发生,为企业创造一个安全、舒适、高效的工作环境。企业里有哪些安全事故隐患呢?我们在这里列举几项安全事故隐患。




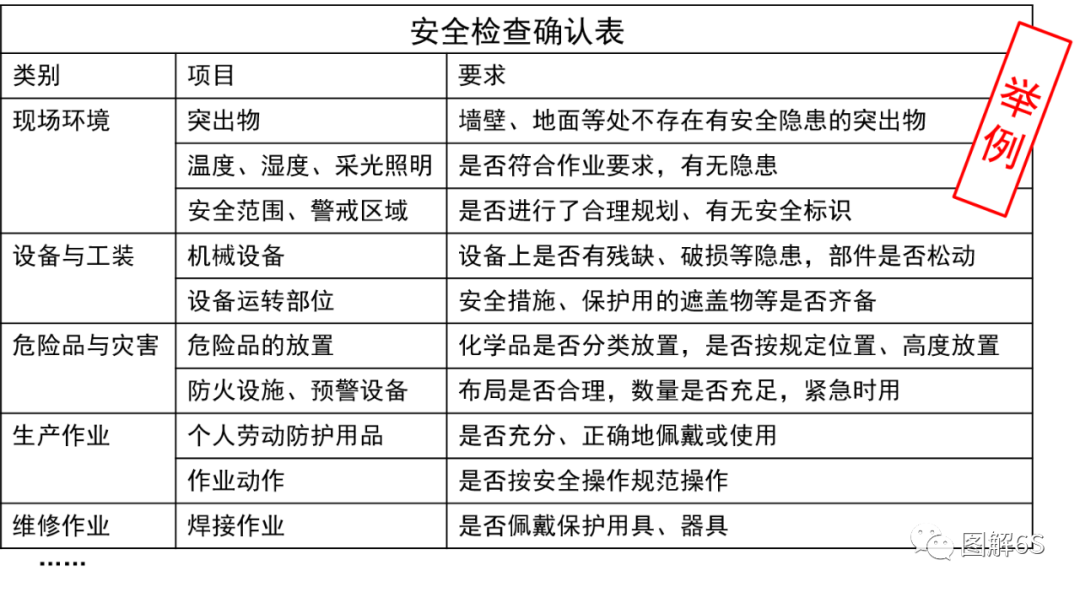
二、安全检查
消除安全隐患,认真安全检查。安全检查是一项十分细致、专业的工作,依据安全检查确认表,要对设备、现场进行详细的查找及分析,以确保找到问题和隐患,安全检查后,要把所有的安全隐患进行分部门或分类别汇总,形成安全隐患与危险源汇总表,便于督促整改和留档记录。


三、安全事故分析
安全事故发生是由人的不安全行为和物的不安全状态导致的,人的不安全行为和物的不安全状态是由管理缺失导致的,安全管理很重要。




四、安全对策
在企业现场,安全隐患或大或小、或多或少存在着,关键在于是否想去整改,防患于未然。
安全对策一般包括两大类,一大类是技术性措施,另一大类是安全操作规范措施。技术性措施是指进行设备的技术性改造、加装安全装置、进行安全标识等,安全操作规范性措施是针对员工的操作行为而言的,是为保证安全需要员工在生产操作、搬运、维修、卸装等过程中严格遵守的操作动作规范。



山东高百标识拥有专业的专家顾问团队、创新设计能力和自有工厂等优势,可根据客户行业及企业特色等,提供定制方案,充分满足客户需求。全国客服服务热线:0531-88893400


